首页
足球
德甲
法甲
西甲
意甲
欧冠
世界杯
欧洲杯
亚洲杯
英超
中超
篮球
CBA
NBA
直播
足球直播
篮球直播
录像
足球录像
篮球录像
集锦
篮球集锦
足球集锦
视频
篮球视频
足球视频
球队
篮球球队
足球球队
赛事
篮球赛事
足球赛事
全部频道
球员
篮球球员
足球球员
篮球
NBA直播
CBA直播
足球
英超直播
中超直播
西甲直播
德甲直播
意甲直播
法甲直播
欧冠直播
综合
搜索
视频
当前位置:
首页
足球
梅州客家
梅州客家
梅州客家直播
更多 >>
梅州客家新闻
更多 >>
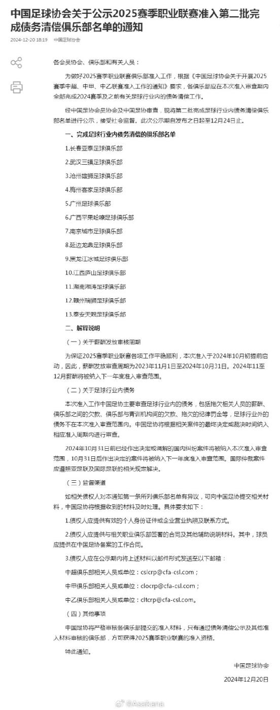
第二批完成债务清偿俱乐部名单,不在第一批名单的全员上榜
热门资讯
Sidery:制定字母哥交易方案的时候,马刺除了文班还有两个非卖品
76人官方:今日背靠背战雄鹿 恩比德缺阵&保罗-乔治回归
法甲:巴黎圣日耳曼分心欧冠,雷恩抢分无忧?巴黎圣日耳曼VS雷恩
队报解析KK状态下滑:偏爱欧冠而非联赛,漫长赛季难保持状态
记者:抽签前我和德尚聊过,所有教练都不想在小组赛中碰挪威
马刺成字母哥最大潜在下家!火箭欲借3方交易趁机打劫2.3亿控卫
Shams:今日背靠背对阵绿军 勒布朗-詹姆斯不会出战
达里厄斯·加兰出战吗?骑士队对阵马刺队的伤病报告
揭秘字母哥交易价值:雄鹿换不回4个首轮?多项因素制约超巨回报
记者:库里、霍福德缺战骑士,巴特勒、格林、塞斯出战成疑
热门录像
2025年12月06日 法甲第15轮 里尔vs马赛 全场录像
2025年12月06日 西甲第15轮 皇家奥维耶多vs马洛卡 全场录像
2025年12月06日 德甲第13轮 美因茨vs门兴 全场录像
2025年12月06日 法甲第15轮 布雷斯特vs摩纳哥 全场录像
2025年12月05日WCBA常规赛 辽宁女篮 - 厦门女篮 全场录像
2025年12月05日CBA俱乐部杯南宁赛区 浙江 - 深圳 全场录像
2025年CBA俱乐部杯南昌赛区 香港金牛 - 同曦 全场录像
2025年CBA俱乐部杯武汉赛区 广州 - 广东 全场录像
2025年12月05日CBA俱乐部杯南宁赛区 长沙勇胜 - 吉林 全场录像
2025年12月05日CBA俱乐部杯武汉赛区 江苏 - 合肥狂风 全场录像
热门集锦
2025年12月06日 各赛事三连胜终结!本菲卡1-1葡萄牙体育 巴雷内切亚失误送礼
2025年12月06日 法甲-伊桑-姆巴佩破门模仿哥哥庆祝 里尔1-0力克马赛
2025年12月06日 德甲-达科斯塔乌龙球 门兴客场1-0美因茨
2025年12月06日 法甲-卡莫里-敦比亚头球破门 布雷斯特1-0摩纳哥
2025年12月05日 WCBA常规赛 辽宁女篮 78 - 76 厦门女篮 全场集锦
2025年12月05日 WCBA常规赛 四川女篮 94 - 57 新疆女篮 全场集锦
2025年12月05日 WCBA常规赛 山东女篮 73 - 72 山西女篮 全场集锦
2025年12月05日 俱乐部杯-浙江大胜深圳 兰道夫25+5 吴前22+6 史密斯26+5+11
2025年12月05日 澳女篮常规赛 珀斯山猫女篮 98 - 81 南区飞人女篮 全场集锦
2025年12月05日 NBL第二胜!香港金牛送同曦连败 梅森·琼斯21+5 郭昊文19分
热门TAG
nba直播视频在线直播免费
nba98中文篮球录像回放
福建卫视节目表
欧洲联赛在线直播
nba直播球迷网在线观看
欧洲预选赛直播
nba季后赛视频直播
新足球直播
nba直播回放软件
英超利物浦直播
柠檬直播nba高清
nba粤语解说直播
nba01直播
76人赛程直播源
nba季前赛录像
邦达尔网球
腾讯体育英超视频
火箭视频
nba单机游戏
山猫免费nba直播视频在线直播
nba赛程
so米体育直播免费观看
中超 免费直播
英超新赛季转播权
巴黎直播视频
足球直播cctv5直播
欧洲五大联赛360直播
nba马刺快船
nba录像,
湖人灰熊nba直播
nba回看中文录像回放
55体育直播高清直播nba
看会球直播nba
火箭vs马刺直播
快船vs马刺回放
nba回放全场录像高清中文解说
英超通看券
章鱼tv体育直播
英超足球比赛直播
nba湖人对雄鹿
罗徐敏
新雨燕直播足球直播
cctv5 直播
nba视频直播免费球迷网
足球直播免费直播视频
免费看nba直播的app
糜昊伦
nba奇才
nba直播回放录像回放
奥运会美国男篮vs法国男篮回放
nba在线山猫直播免费观看
体育赛事回放
江苏卫视直播
英超阿森纳直播
在线观看欧洲杯直播
篮球欧冠联赛直播
nba虎扑
足球比分直播500万
nba球星漫画图片
nbas